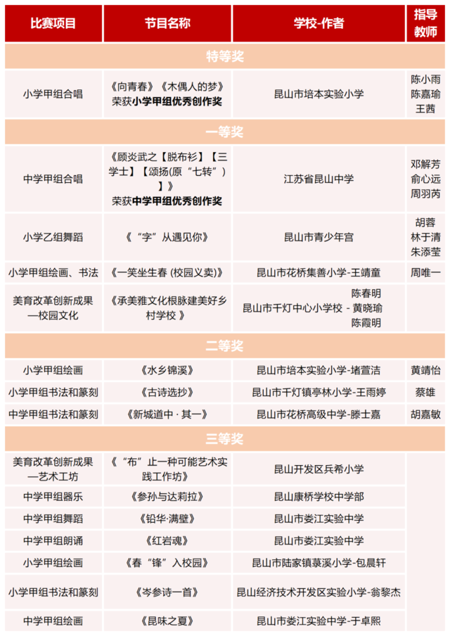
省级特等奖+1,一等奖+4!昆山艺术少年大放异彩
近日
江苏省教育厅公示
江苏省第八届中小学生艺术展演活动
拟获奖名单
昆山参赛团队共斩获
1个特等奖、4个一等奖
3个二等奖、7个三等奖
2项作品获优秀创作奖
再次在省级平台上
彰显昆山艺术教育魅力与成果
江苏省中小学生艺术展演活动是全省教育系统全面贯彻党的教育方针,落实立德树人根本任务,大力发展素质教育,全面展示美育成果的重要举措,是我省规格最高、规模最大、类别最全、影响最广的中小学生艺术赛事。
本次艺术展演活动吸引了来自全省各地的众多中小学生积极参与,参赛作品涵盖了舞蹈、器乐、声乐、戏剧等多个艺术门类,展演活动包括现场表演、作品展示、专家评审等多个环节,确保比赛的公平、公正和公开。
值得一提的是
此次获奖作品中
我市培本实验小学的
《向青春》《木偶人的梦》作品
在获得特等奖的同时
还摘得小学甲组的优秀创作奖
是该组别唯一一个
入选该项荣誉的作品
昆山市培本实验小学校梦鹰合唱团以学校创始人徐梦鹰先生为名,同时寓意如小鹰一般向着梦想飞翔,嘹亮歌唱。合唱团自创立以来,以学校省特色文化课程建设项目“本道立美课程”为基底,自二年级起即着手选拔并组建学生合唱团,实施梯队式培养模式,按年级分层建团,汇聚各年级素质出众的学生进行专项训练。
同时设立合唱团团长和声部长,推行“导师制+同伴辅导”培养模式,有效提高学生们自我驱动能力、团队协作水平和专业演唱水平,系统打造培养骨干人才梯队。
作为学校的精品社团,十几年来,梦鹰合唱团历届指导教师和成员不断传承接力,先后获得苏州市第七届艺术节一等奖第一名、多次获得昆山市中小学艺术节合唱展演比赛一等奖,曾与美国亚利桑那图森男童合唱团同台献艺,并多次出现在市级公开活动展示舞台上,用歌声传递爱与热,深刻体现了学校“本道文化”的特色理念,即让每一个生命都能在艺术的滋养下蓬勃生长。
特等奖
昆山市培本实验小学
优秀创作奖:《向青春》《木偶人的梦》
指导教师:陈小雨、陈嘉瑜、王茜
《向青春》是著名作曲家、指挥家王泊人的原创作品,整体洋溢着青春的活力,中段的内心独白温暖而细腻,尾声则饱含着希望和力量,全曲一气呵成,令人回味。《木偶人的梦》是一首难度较大的作品,以一声强有力的和声开始,团员们幻化为一只只可爱灵动的木偶人,带我们进入神秘又童趣的世界。
一等奖
江苏省昆山中学
优秀创作奖:《顾炎武之【脱布衫】【三学士】【颂扬(原“七转”)】》
指导教师:邓解芳、俞心远、周羽芮
《脱布衫》《三学士》《颂扬(原“七转”)》三部套曲借助“昆腔合唱”这一艺术表现的新形式,将题材内容、体裁格式、表现形式巧妙融合,既体现出思想家顾炎武波澜壮阔的曲折人生,也展示出了新时代中学音乐美育的生动成果。
昆山市青少年宫
《“字”从遇见你》
指导教师:胡蓉、林于清、朱添莹
从甲骨之上刀笔古拙的勾画,到笔墨间飘逸灵动的文字,在历史的长河中,《“字”从遇见你》将这些“字”化身为一个个会跳舞、卖萌的小人儿。在跳动的字节中一笔一划描绘出“字”的精神,在字里行间用艺术的形式传承着数千年灿烂的中华文明。
昆山市花桥集善小学
《一笑坐生春 (校园义卖)》-王靖童
指导教师:周唯一
《一笑坐生春》是一幅以点线面为构图元素,加以交织跳跃的对比色,象征着青春的热情与生命的律动的画作。细线穿梭构成售卖的摊位、热情的学生等元素,描绘出义卖现场的繁忙与温馨。色块间的冷暖对比,冲击着观者的视觉神经,温暖的橙色与清新的蓝绿色交织,象征着爱心与希望的碰撞。
昆山市千灯中心小学校
昆山市千灯中心小学校用文化浸润人,用文化感染人,用文化引领人,用文化改变人,用文化发展人。开发“千小六艺”特色课程:曲、乐、绘、笔、作、球。加入“昆曲文化课程”:音乐课上,孩子们唱昆歌、诵昆谣;体育课上,孩子们跳昆舞、做昆操;美术课上,孩子们绘脸谱、贴昆钻。融入艺术教育:积极创造条件、搭建平台,让更多的学生参与艺术实践活动,将艺术教育融入到教育生活的方方面面。
来源:昆山教育发布




























