新政连发!
刚刚通知,扩大补贴!
直接发个人账户!
明确!直接发个人账户!昆山刚回应
最近
江苏发布新政策
生孩子的女职工们有福了!
以后生育津贴不用自己准备材料申请
直接打到个人账户上
省时省力!
日前出台了《江苏省关于加快完善生育支持政策体系推动建设生育友好型社会的若干措施》(以下简称《若干措施》),提到“优化经办服务,推进实施生育津贴免申即享”。
据江苏省医保局副局长朱丽菁介绍,“目前,在江苏大部分地区已经实现女职工生育津贴不用准备材料再申请,产妇产假结束后能自动到账,今年将进一步优化完善生育保险相关政策,推进生育津贴‘免申即享’全省覆盖。”
“生育津贴到账了32000多元,最关键的是不需要繁琐的申请材料。”南京市民张女士在去年10月生产,当时就在医院正常做了生育登记,不需要提供其他证明材料,与生育津贴一起到账的还有3100多元的营养费。“收到短信通知之后,来到家附近的银行领取,很方便。”张女士说。
生育津贴,是职工按照国家和省有关规定享受产假或者计划生育手术休假期间获得的工资性补偿,产妇每次生育均可享受生育津贴。生育津贴一般在产妇产假结束后的次月发放。
除了生育津贴、生育营养费
江苏还对女职工产假期间的
社会保险费用给予补贴
☟
以张女士为例,企业每月需为其缴纳1600多元社保费用。“根据规定,凡是生育二孩的女职工,政府可以补贴50%的社保费用,即生产周期的6个月共计减免社保费用5000元左右,为企业减轻压力,为女性营造友好的生育环境。”张女士所在企业人力部门负责人说。
同时
《若干措施》在对生育二孩、三孩补贴基础上
扩大到对生育一孩也给予50%的补贴
新政!生育一孩也有补贴
《江苏省关于加快完善生育支持政策体系
推动建设生育友好型社会的若干措施》
正式出台啦!
《措施》将企业支付女职工产假期间的
社会保险费用补贴标准
在现行的对生育二孩、三孩补贴基础上
扩大到对生育一孩的给予50%的补贴
快来看看如何申请!
2025年1月11日后(含1月11日)企业女职工生育一孩的,以及2022年2月10日后(含2月10日)企业女职工生育二孩、三孩的,为其在产假期间缴纳社会保险费的各类企业。
注意!
按单位参保的个体工商户、民办非企业单位、社会团体等其他参保单位(不含机关事业单位)参照执行。
企业女职工生育一孩、二孩、三孩产假期间,按企业为其实际缴纳社会保险费的50%、50%、80%给予补贴(不包括个人应缴纳的部分),补贴月份从生育一孩、二孩、三孩第一天所在月份起算,共补贴6个月。
线上申请
登录江苏人社网上办事服务大厅https://[url][urlend6]/index,点击单位办事—就业创业—就业补贴—女职工产假期间企业社会保险补贴申请—申报。

线下办理
用人单位向社会保险费参保地的同级劳动就业管理机构提出申请,需携带《产假期间企业社会保险补贴申请花名册》、出生证明、生育服务登记证。
注意!
企业可以在女职工生育一孩、二孩、三孩6个月后申报,一次性享受补贴。
在其他强化生育服务支持的方面
江苏同样做出多种尝试
让在江苏的小伙伴
生娃成本降低,养娃更有盼头
更多家庭受益
kb君也帮大家咨询了12345平台
工作人员回应表示
目前相关新政暂未执行
但该政策体现了
江苏省优化生育支持体系的决心
相信昆山也会尽快让好政策惠及千家万户!
![]()
![]()
最近有人来问
目前在昆山生孩子的有关待遇
给大家一并整理了
建议收藏!扩散!
在昆山怀孕生子,别忘领取这几笔钱
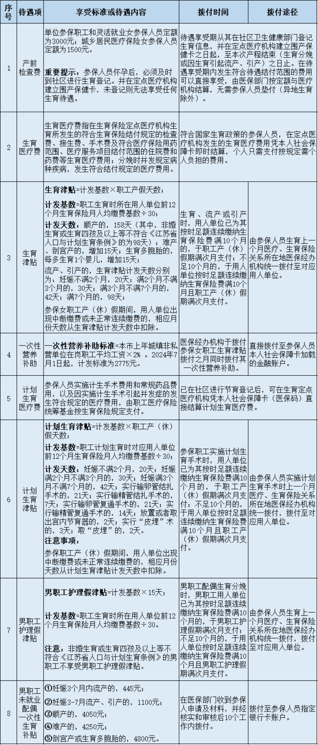
女参保人员待遇享受期,从其在社区卫生健康部门登记生育信息,并在定点医疗机构建立围产保健卡之日起,至本次产程结束(生育分娩或因生育引起流产、**)之日止。
在待遇享受期内发生符合待遇结付范围的费用可以直接享受,由医保部门按定额与医疗机构结算,无需参保人员垫付(异地生育除外)。其中,单位参保职工和灵活就业女参保人员定额为3000元;城乡居民医疗保险女参保人员定额为1500元。
生育医疗费指在生育保险定点医疗机构生育所发生的符合生育保险结付规定的检查费、接生费、手术费及符合医疗保险用药范围、医疗服务项目结付范围的住院费和药费等生育医疗费用;分娩时并发规定病种疾病,发生符合结付规定的医疗费用。
符合国家生育政策的参保人员,在定点医疗机构发生的生育医疗费用凭本人社会保障卡即时结算。
①单位和灵活就业参保人员个人只需支付结付规定以外需个人负担的费用。
②城乡居民参保人员需承担相应定额以外的费用,以及结付规定以外需个人负担的费用。
生育津贴是发放给参保单位的工资性补偿,对职工而言,生育津贴与产假工资两者就高享受,但不重复享受。当生育津贴高于职工产假或休假前工资标准时,用人单位应当将差额支付给职工;生育津贴低于职工原工资标准的,差额部分由用人单位补足。
✅计发标准
参保女职工生育津贴=计发基数×职工产假天数
计发基数=职工生育时所在用人单位前12个月生育保险月人均缴费基数÷30
计发天数:顺产的,158天(其中,非婚生育或生育四孩及以上等不符合《江苏省人口与计划生育条例》的为98天);难产、剖宫产的,增加15天;生育多胞胎的,每多生育1个婴儿,增加15天。
✅拨付途径
生育津贴由参保人员生育上一个月医疗、生育保险关系所在地医保经办机构统一拨付,拨付至对应用人单位。
一次性营养补助标准=本市上年城镇非私营单位在岗职工平均工资x2%。
2024年7月1日起,计发标准为2775元(如有调整以最新公布为准)
拨付途径:直接拨付至参保人员本人社会保障卡加载的金融账户
以上主要为女职工的生育待遇
女方怀孕,男方有15天护理假
可以申请护理假津贴
若是女方无工作
男方还能申请
未就业配偶一次性生育补贴
(顺产为4050元)
▼
扣除范围:纳税人照护3岁以下婴幼儿子女的相关支出
扣除标准:2000元/月/每个子女(定额扣除)
扣除主体:父母可以选择由其中一方按扣除标准的100%扣除,也可以选择由双方分别按扣除标准的50%扣除
注:2024年度个税汇算正在申报期,符合条件的家长别忘了填报专项附加扣除
期待昆山早日实施其他政策补贴
最后再提醒各位准妈妈
必须要及时到社区卫生健康部门
进行生育登记
并在定点医疗机构建立围产保健卡
分享到微信/朋友圈 领红包
推广