刚通报!昆山这机构被揪出
昆山家长注意!
市里刚通报
这家培训机构栽了
速看是不是你家在上的!
近日
苏州教育局发布情况通报
一批被查处的校外培训无证场所
被揪出
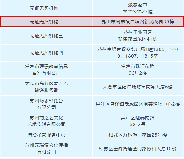
其中,含昆山1家
为巩固深化校外培训机构治理成效,根据《中华人民共和国行政处罚法》《中华人民共和国未成年人保护法》《中华人民共和国民办教育促进法》《中华人民共和国民办教育促进法实施条例》《校外培训行政处罚暂行办法》等有关法律、行政法规,全市各地教育部门持续加强学科类违法违规培训的查处力度,现通报如下:
未取得办学许可
擅自举办学科类培训
划重点:
暑假期间
任何机构(个人)开展学科类培训
均属违规行为!
“双减”政策明确要求,国家法定节假日、休息日及寒暑假期间,任何机构和个人均不得开展学科类培训。以“一对一”“住家教师”“高端家政”“众筹私教”及各类冬夏令营等名义开展面向义务教育阶段学生的学科类培训,或面向3—6岁学龄前儿童、普通高中阶段学生开展的学科类培训均属违规培训行为。中小学在职教师不得从事有偿补课或参与违规培训。
昆山被查处的这家机构
未取得办学许可
就擅自举办学科类培训
真是害人子弟!
昆山家长们赶紧看看
是不是你家孩子上补习班的机构
赶紧退费!
社会上有不少
以“教育咨询”“托管班”“工作室”
“成长中心”等名义
违法违规开展培训的机构
这些机构往往
没有开展培训的资质!
且存在消防安全等问题
还有“退费难”“捐钱跑路”的风险
难以保证孩子的安全
和良好的学习环境
更不能保障孩子有效的学习质量
那么该如何选择校外培训机构?
01
知晓国家“双减”相关要求
校外培训机构不得占用国家法定节假日、休息日及寒暑假期开展中小学生学科类培训。严禁以学前班、幼小衔接班、思维训练班等名义面向学龄前儿童开展线下学科类培训。
02
选择有办学资质的正规培训机构
正规的培训机构应具有行政审批部门颁发的证照,且证照要在有效期内。学科类培训机构应具有“中华人民共和国民办学校办学许可证”及“民办非企业单位法人登记证”。
03
理性支付培训费用
学科类校外培训机构应当严格执行政府指导价。一次性培训收费跨度不得超过3个月或60课时,且总额不得超过5000元。不要将培训费缴入培训机构的非资金监管账户或个人名下,培训费用应缴入机构的资金监管账户。机构要和学员签订由教育部、市场监管总局统一制定的规范合同《中小学生校外培训服务合同(示范文本)》。
我市学科类校外培训收费政府指导价标准见下表:
04
选择培训环境安全的培训机构
正规的培训机构办学场所、设施设备符合国家有关规定,有符合要求设立的消防逃生通道和灭火设施以及消防标识。请您规避环境脏乱差、楼层不达标(高层或地下室、半地下室、14周岁以下楼层超过三层)且存在安全隐患的机构。
附:昆山市学科类培训机构白名单
01
要查看经营资质
在选择校外培训时,请关注相关机构是否持有营业执照或民办非企业单位法人登记证书,以及相关主管部门发放的办学许可或审批文书。
02
要了解老师资历
机构所聘从事培训工作的人员是否具备教师资格证或科技、文化艺术、体育等相应类别的职业(专业)能力的证书。
03
要关注收费标准
校外培训机构应合理收费,明码标价,向社会公示,在机构内显著位置张贴收费标准。家长在缴费时,应注意避免一次性缴纳或以充值、次卡等形式变相缴纳时间跨度超过3个月或60课时的费用,且不要超过5000元。培训收费应全部通过预付费资金监管平台缴纳。
04
要保存合同发票
与培训机构签订合同时,应当使用教育部、国家市场监管总局最新制定的《中小学生校外培训服务合同(示范文本)》。请认真阅读合同条款,仔细查看合同印章与培训机构资质名称是否一致,签订合同后再付款,并向培训机构索要正规发票,妥善保管好合同文本、**等相关资料。
不轻信销售人员的口头承诺,应将具体要求全部落实到合同协议当中,特别是收费金额、收退费方式、优惠赠送等条款,切实保障自身合法权益。如果遇到权益受损问题,要及时收集好证据,可以与机构协商解决,如果协商不成,可以通过申请仲裁或到法院起诉等方式,依法维护自身合法权益。
05
不去存在安全隐患的机构
切勿选择开设在居民住宅、厂房或者房屋质量、消防设施设备存在安全隐患的机构,有的培训场所与居住场所合用,设置楼层不符合规范,安全出口和疏散楼梯不足,存在安全隐患。家长与孩子应提高安全意识,培训前明确逃生通道,注意乘坐电梯安全和交通安全,不去“无证无照”机构或其他违规培训场所参加培训。
良好教育生态
需要我们广大家长共同监督
如发现校外培训机构
或个人有违法违规培训行为
请及时向相关部门举报
暑假是孩子休息调整的时期
家长切勿给孩子报太多培训班
要以孩子兴趣为主
根据孩子的个性特点、学习情况
选择最适合孩子的培训
做到劳逸结合
为孩子营造一个
轻松、有益、安全的暑期环境
助力他们以更饱满的精神状态
迎接新学期的到来!
放到圈子里
提醒更多人~
来源:苏州教育、昆山教育发布等
昆山论坛综合整理




























