夜间模式
打赏中心
每日签到
幸运转盘
论坛帮助
活动聚焦
手机客户端
道具中心
商家认证
勋章中心
诚信认证
登录
注册
找回密码
帖子
用户
版块
帖子
搜索
论坛首页
>
论坛导航
>
昆山公交集团
>
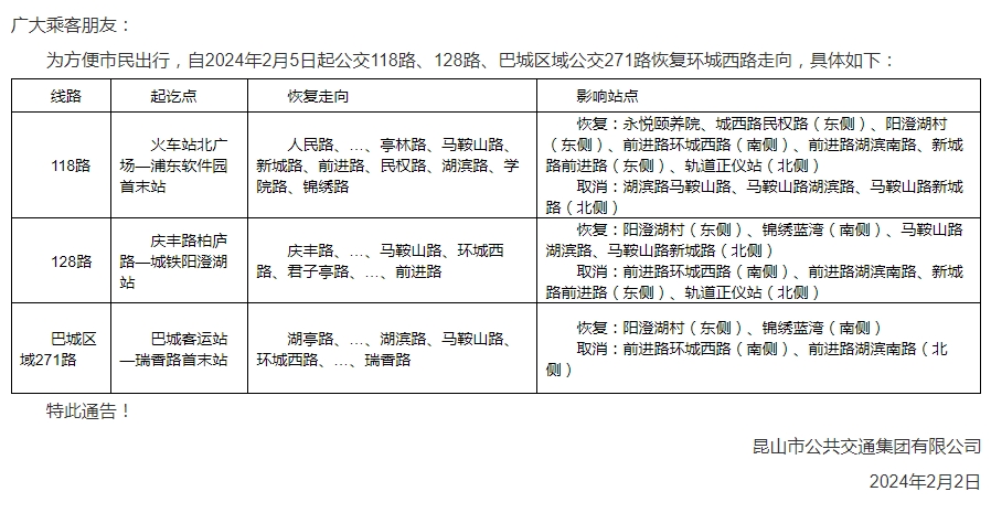
关于环城西路部分公交线路恢复走向的通告
发帖
回复
返回列表
新帖
19590
阅读
0
回复
[公告]
关于环城西路部分公交线路恢复走向的通告
[复制链接]
扫描到手机
论坛小编教你如何扫二维码
上一主题
下一主题
离线
方向盘小助手
UID:919004
注册时间
2019-05-22
最后登录
2025-10-17
发帖
1168
搜Ta的帖子
精华
0
昆币
15154
访问TA的空间
加好友
用道具
级别:
论坛版主
管辖:
昆山公交集团
发帖
1168
昆币
15154 枚
加关注
发消息
只看楼主
使用道具
电梯直达
楼主
发表于: 2024-02-02
,
来自:江苏省
0==
本帖评分记录
一片云w8s
昆币
+1
-来自
昆山论坛APP
2024-04-25
共
1
条评分
,
昆币
+1
热点推荐
一站直达!昆山“北上”品蟹公交文旅专线正式开通
花园路(江浦路-虹祺路)已经完工通车啦,马路瞬间宽敞了不少
我这个人就是念旧,整修老电瓶车花的钱早已超过新车价格
深秋已至该换被子了,今天洗衣机马不停蹄的洗了几波
4套装修方案PK!昆山知名装修公司任你选
各人头上一片福,每个人都要珍惜自己的生活过好当下
10月20日招聘:操作工.保洁.保安.弱电工程师.食品研发助理.拍摄剪辑.普工
免费!每天只要10分钟,暖饮、帐篷、洗衣液… 这些礼物全是你的!
上市“后备军”,昆山+4!
金鹰茶颜悦色开业,可是我告别奶茶了
长三角再修8个机场,总共达到24个,苏州仍是梅友国际机场
今天早上上班明显感觉地铁上人少了,大家都开始开车了吗
全城首发!低密豪宅专家绿城来了
更真实更放心!昆山论坛婚恋平台上线
关注昆山论坛抖音官方号ksbbs爆料有奖
昆山论坛招聘网,随时随地找工作
一秒极速下载昆山论坛APP,好玩
昆山分类信息重磅发布 闲置可以换钱
爆料有奖!关注昆山论坛抖音号,抖音搜索“昆山论坛”,或搜索抖音号:ksbbs
回复
举报
发帖
回复
返回列表
https://ksbbs.com
访问内容超出本站范围,不能确定是否安全
继续访问
取消访问
快速回复
限76 字节
如果您提交过一次失败了,可以用”恢复数据”来恢复帖子内容
您目前还是游客,请
登录
或
注册
进入高级模式
文字颜色
发 布
回复后跳转到最后一页
上一个
下一个
隐藏
快速跳转
社会民生
聚焦昆山
立法直通车
昆山分类信息
昆山市教育局
昆山公交集团
昆山市交通运输局
消费维权
美丽昆山
昆山百事通
文明昆山
全民反诈
城市生活
玉山广场
昆友圈
走遍天下
昆山招聘
KBS车友会
昆山体育
房产装修
房产大家谈
房产租售
酸甜苦辣话装修
生活资讯
家有儿女
美食天地
花草宠物
交友婚恋
闲花文字
数码摄影
认证商家
论坛商家
昆山商情
社区站务
论坛事务
删帖声明
关闭
关闭
选中
1
篇
全选
喜欢就打赏个小红包吧
请选择打赏金额
1元
5元
10元
30元
100元
200元
您是游客,登陆后可以使用赏金钱包
赏金钱包支付
微信扫码支付
赏
我要提现
用微信扫描二维码完成支付
电话:0512-57993030
工作日 8:30-17:00在线
广告热线:18012662666
紧急联系:18888186330