夜间模式
  • 22541阅读
  • 10回复

[百姓话题]确定了!无需预约!昆山延时 [复制链接]

上一主题 下一主题
离线直戳痛处
发帖
2671
昆币
94169 枚
只看楼主 使用道具 电梯直达
楼主  发表于: 08-04 , 来自:江苏省0==

还在为请假办事发愁?

上班请假扣钱

下了班办事处又没人受理?

好消息

便民再升级

近日

昆山再次推出暖心服务

无需预约!下了班也能办!

太省心了!



确定了!无需预约!昆山延时
图片

为满足群众暑期办事需求

进一步提升服务效能

昆山市公安局决定

即日起至2025年8月31日

在全市范围内开展

“暖心服务月,延时夜8点”夜间专场服务

为群众提供户籍、居民身份证、

流动人口居住登记

及居住证申报业务受理


服务时间为

每周二、周五18时至20时

这样,有需要的小伙伴在下班后

也能办这些业务啦





服务窗口:

全市户籍、居民身份证业务受理点


服务范围:

户籍业务、居民身份证业务、流动人口居住登记及居住证申报业务


服务时间:

每周二、周五18时至20时


办理方式:

无需预约,直接来办


另外,此前

昆山公布了中午和周六延时服务





中午“不打烊”服务

工作日中午(12:00-13:00),政务服务中心将由专人值守岗位,为全市广大企业和群众提供不间断服务。大家可以利用午休时间轻松办理服务事项!


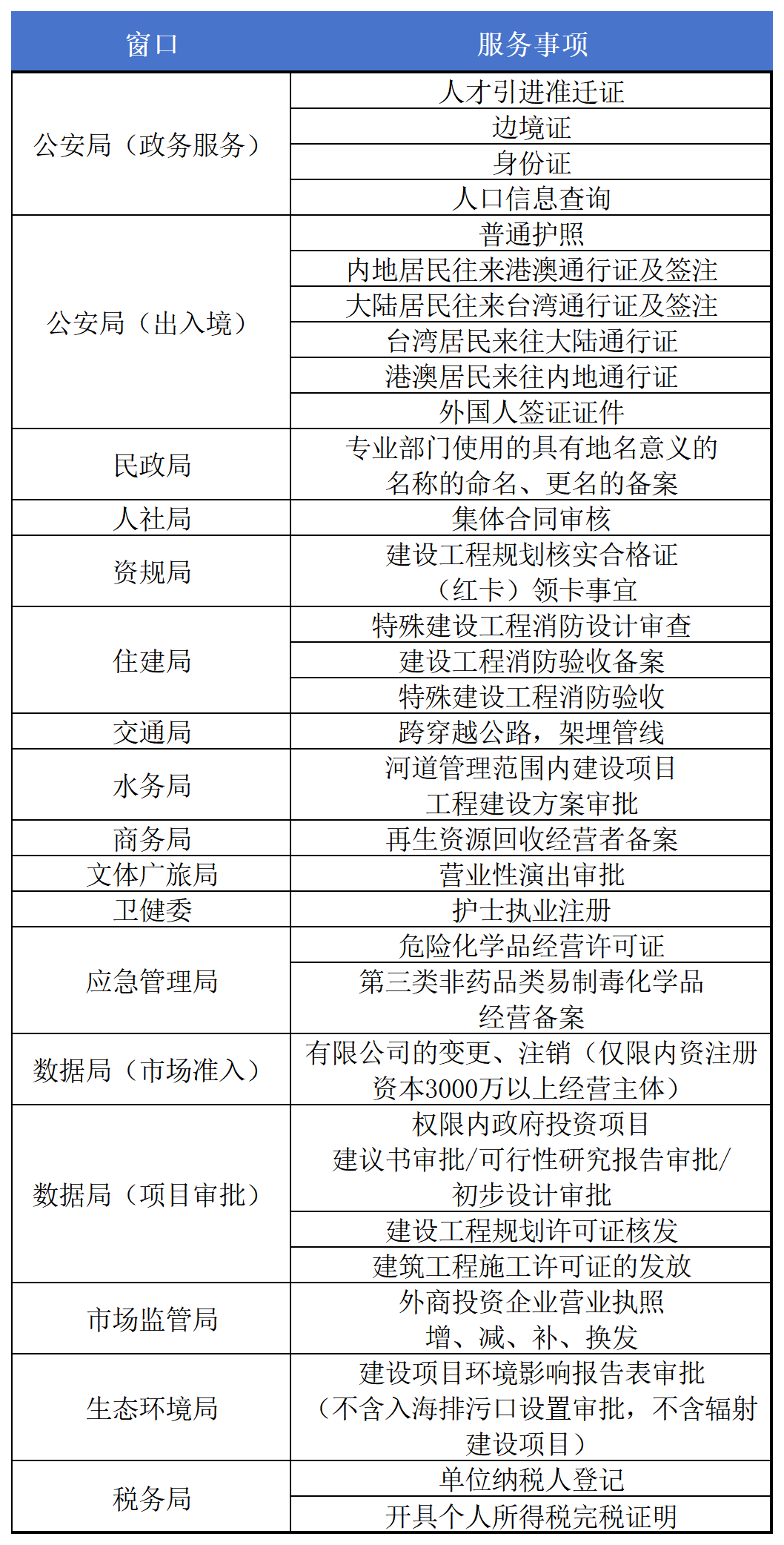
周六“预约办”延时服务

每周六(法定节假日除外)政务服务中心将开通预约服务窗口,您只需在每周一至周四拨打预约电话57379911,即可预约在周六办理服务事项,公安服务事项无需预约可直接至现场办理。

668bd49764607df3fe5ebef81054bb51_.jpg


周六延时服务可服务事项


工作簿1_Sheet1(16).png


有办理需求的小伙伴

可结合自身情况

合理规划时间

前往相应办理点办理业务

图片图片图片


这个夏天,昆山用“夜灯”点亮服务,

用行动诠释“为人民服务”!

大赞!

图片图片图片


现在,不光**方便了

出示、使用证件也很方便!

昆山小伙伴们

这个“新身份证”还没申领的

赶紧领取起来!



这个证,昆山的赶紧申领!
图片

出门忘带身份证?

车驾管业务忘带证件?

网购时要用到实名信息

但又不想透露个人隐私

生活中

你是否也有过这些烦恼?





日前,公安部、国家互联网信息办公室、民政部、文化和旅游部、国家卫生健康委员会、国家广播电视总局等六部门联合公布《国家网络身份认证公共服务管理办法》(以下简称《管理办法》),已施行。


《管理办法》明确,根据法律、行政法规规定,在互联网服务中需要登记、核验用户真实身份信息的,可以使用网号、网证依法进行登记、核验。


日常生活中,当我们在网上需要注册账号时,一般都需要输入我们的身份证号、手机号来证明自己的身份。现在,只要下载“国家网络身份认证”App,申领网络身份,便在其他各家App需要认证“你是你的时候”,用国家身份信息来认证自己。


相当于国家给自己发了一件“个人信息防弹衣”,让对方无法拼凑出你的完整个人信息和网络画像,保护个人信息安全。

图片


目前

国家网络身份认证公共服务平台

已经上线运行

广大用户可通过“国家网络身份认证”App

申领并使用网号、网证

国家网络身份认证公共服务

已对接400余款App





以某航旅App为例,点击“国家网络身份认证”图标进行关联登录,便可以不再输入身份证号码。登录完成后,点击证件可看到显示已用国家网络身份认证完成认证。

图片


具体操作指南

图片
成年人申领




上下滑动查看⇅

图片


未年人申领




上下滑动查看⇅

图片

网络身份证真是太方便啦!

赶紧扩散给更多有需要的人!


来源:苏州发布、政务昆山、江苏新闻

昆山论坛综合整理


本帖评分记录
迪bai街头 昆币 +1 -来自昆山论坛APP 08-04
niannee 昆币 +1 -来自昆山论坛APP 08-04
fezhurenge 昆币 +1 -来自昆山论坛APP 08-04
高维豪 昆币 +1 -来自昆山论坛APP 08-04
桥下村中和堂 昆币 +1 -来自昆山论坛APP 08-04
老老张 昆币 +1 -来自昆山论坛APP 08-04
郁小华 昆币 +1 -来自昆山论坛APP 08-04
helubo027 昆币 +1 -来自昆山论坛APP 08-04
倾城风雪 昆币 +1 -来自昆山论坛APP 08-04
昆山一颗草 昆币 +1 -来自昆山论坛APP 08-04
12
11条评分昆币+11
爆料有奖!关注昆山论坛抖音号,抖音搜索“昆山论坛”,或搜索抖音号:ksbbs
 
帅哥在线fezhurenge
发帖
16920
昆币
23204 枚
沙发  发表于: 08-04 , 来自:江苏省0==
什么时候其他政务办公也能延时?
爆料有奖!关注昆山论坛抖音号,抖音搜索“昆山论坛”,或搜索抖音号:ksbbs
 
级别: 禁止发言
发帖
151
昆币
220 枚
板凳  发表于: 08-04 , 来自:江苏省0==
用户被禁言,该主题自动屏蔽!
爆料有奖!关注昆山论坛抖音号,抖音搜索“昆山论坛”,或搜索抖音号:ksbbs
 
帅哥离线亮剑中原
发帖
8294
昆币
10463 枚
地板  发表于: 08-05 , 来自:江苏省0==
不错不错
爆料有奖!关注昆山论坛抖音号,抖音搜索“昆山论坛”,或搜索抖音号:ksbbs
 
帅哥离线淘蟹客
发帖
11346
昆币
73355 枚
4楼 发表于: 08-05 , 来自:江苏省0==
必须点赞
爆料有奖!关注昆山论坛抖音号,抖音搜索“昆山论坛”,或搜索抖音号:ksbbs
 
帅哥离线猫小刀
级别: 禁止发言
发帖
2630
昆币
520 枚
5楼 发表于: 08-05 , 来自:江苏省0==
用户被禁言,该主题自动屏蔽!
爆料有奖!关注昆山论坛抖音号,抖音搜索“昆山论坛”,或搜索抖音号:ksbbs
 
帅哥在线flykiss
发帖
3944
昆币
43412 枚
6楼 发表于: 08-06 , 来自:江苏省0==
这个可以
爆料有奖!关注昆山论坛抖音号,抖音搜索“昆山论坛”,或搜索抖音号:ksbbs
 
在线chj0823
发帖
7259
昆币
7866 枚
7楼 发表于: 08-06 , 来自:江苏省0==
爆料有奖!关注昆山论坛抖音号,抖音搜索“昆山论坛”,或搜索抖音号:ksbbs
 
在线江南思绪
级别: 昆山名人

发帖
40919
昆币
47060 枚
8楼 发表于: 08-06 , 来自:江苏省0==
不错不错
爆料有奖!关注昆山论坛抖音号,抖音搜索“昆山论坛”,或搜索抖音号:ksbbs
 
帅哥离线知犬
发帖
5266
昆币
30393 枚
9楼 发表于: 08-06 , 来自:江苏省0==
必须点赞
爆料有奖!关注昆山论坛抖音号,抖音搜索“昆山论坛”,或搜索抖音号:ksbbs
 
快速回复
限76 字节
批量上传需要先选择文件,再选择上传
 
上一个 下一个