|
|
楼主 发表于: 2025-12-22
, 来自:江苏省0==
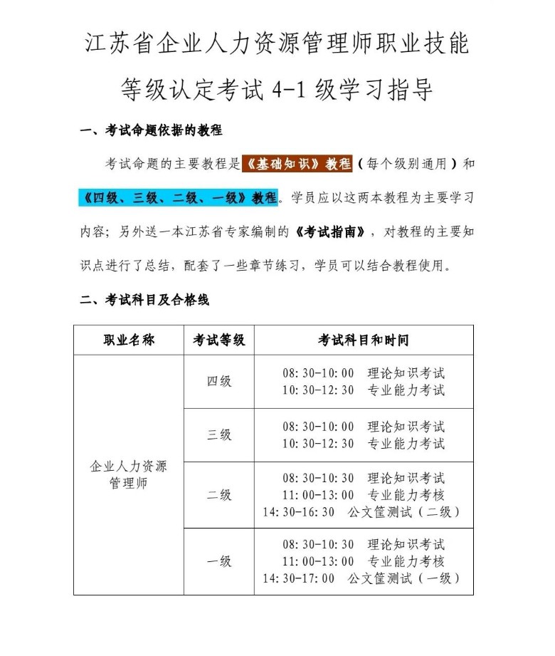
人社部发布,企业人力资源管理师的来了!👉随着企业对于具备专业背景和职业素养的人力资源管理人员的需求剧增,2002年7月,中国劳动和社会保障部正式推出了人力资源管理人员职业资格认证鉴定考试,人力资源管理职业已成为目前职场上的最热门职业之一。自国家于2002年推出人力资源管理人员职业资格培训及考试,推出不久,就受到业内人士的认可及欢迎,一些行业和大型企业集团,明确提出其人力资源管理人员要持证上岗。 👉新版的人社第三方的等级证书是国家水平评价类职业资格证书。技能等级证的作用:1⃣️是劳动者求职、任职、开业的资格凭证、准入证明;2⃣️人社部技能提升申请补贴,中级(四级)、高级(三级)职业技能等级证书的,分别给予1200元、1800元技能提升补贴;3⃣️资格证增值需求(辅助落户)积分落户和技能型人才引进:持证人在工作期间取得人社部门备案的评价机构颁发的职业技能等级证书且专业、工种与所聘岗位相符,根据不同的职业技能等级级别,可获得不同的积分;4⃣️是我国公民境外就业、劳务输出法律公证的有效证件;5⃣️部分省份,高级技师退休后每月可多领取800元左右补助费 ;6⃣️《个人所得税专项附加扣除暂行办法(征求意见稿)》第七条的规定:纳税人接受技能人员职业技能等级继续教育支出,在取得相关证书的年度,按照每年一定定额扣除; 👉发证部门:由人社部遴选的社会第三方或企业第三方培训评价组织制作、发放。人社官网可查、全国通用! 👉年满18周岁可报考五级,年满21周岁可报考四级,年满24周岁可报考三级,年满31周岁可报考二级,年满35周岁报考一级。找相关机构报名就可以了! 👉报名资料: 1、身份证正反面扫描件 2、最高学历证书扫描件 3、白底电子版1寸照片 4、《职业技能等级认定申请表》 5、本人电话号码
昆山才思教育 江老师19941905958 地址:昆山市玉山镇紫竹路九方街九栋三楼

|