夜间模式
  • 13861阅读
  • 10回复

[百姓话题]重磅!真的要来了!昆山城市之心启动 [复制链接]

上一主题 下一主题
离线小太阳啊
发帖
1454
昆币
40579 枚
只看楼主 使用道具 电梯直达
楼主  发表于: 01-27 , 来自:江苏省0==

大动作连连!

昆山城市之心再曝猛料

这一次

不再是规划蓝图上的展望

青阳港中央商务区

是真的要来了!



启动招标!昆山城市之心大动作

昆山论坛网友@lamarodom  

最新发帖爆料

“青阳港中央商务区

西岸启动区一期

长江路东侧、朝阳中路北侧地块一期

项目开始招标啦”



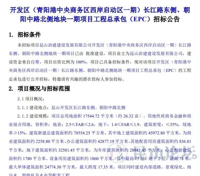
1、建设地点:

昆山开发区长江路东侧、朝阳中路北侧

2、建设规模:

项目总用地面积17544.72平方米(约26.32亩)。用地性质商务金融和商业混合用地,容积率:地表:2.5≤FAR≤2.6,地下:1.4≤FAR≤1.9。建筑密度:≤55%,绿地率≥15%。建筑新建总建筑面积约78554.25平方米,其中地上建筑面积约45972.80平方米,为商业建筑面积约2258.80平方米、办公建筑面积约42877.19平方米、其他配套用房建筑面积约836.81平方米:地下建筑面积约32581.45平方米,为车库建筑面积约28941.45平方米、办公配套建筑面积约1780平方米、设备用房建筑面积约1860平方米。其中最高15层,地下2层,最高78米,最大单体建筑面积24774.30平方米,最大跨度17.35米。项目同时建设内部道路、景观绿化、雨污水、智能化及水电等配套工程。



从公告内容来看

项目位于长江路东侧、朝阳中路北侧

总用地面积17544.72㎡

为商务金融和商业混合用地

最高15层,最高78米


微信图片_2026-01-26_152342_731_副本.png


作为青阳港中央商务区西岸启动区

最先打响的项目

它不只是简单的启动招标

更是为青阳未来港·花园中央商务区的

全面建设按下“加速键”

宣告昆山“城市之心”正式起势!


图片

青阳未来港·花园中央商务区(效果示意图)


有眼尖的网友发现了

对比上个月

网友@海岸线1216  的帖子中

项目现场公示的内容

D栋为20层,高度为90米

高度有明显调整


image.png



但也有网友表示

至少已经有了实际动作

这才是值得期待的


image.png


作为昆山市政府南侧核心区

“青阳未来港·花园中央商务区”片区

总面积约3.4平方公里

定位为昆山“城市之心”


2781298f801130fedbf5c5ebb96fcc17.jpg


片区规划秉持

“一河两岸、四芯六片”的功能结构

致力于聚焦

“总部经济、数字经济、高端服务”

三大核心产业

目标是建设成为集商务、生活、生态于一体的

现代化中央活力区


1bf7f9beb6ee0789556b515d9d7b547f.jpg


此次项目招标启动

这还仅仅是一个开始

根据此前公示的

《昆山市KFQ0106街区详细规划》草案

未来该项目的周边

将迎来一场大刀阔斧的城市焕新!


image.png


值得注意的是

项目北侧正是昆山虹桥医院

根据此前爆料

医院已暂停营业正在拆除中

未来将作为

商业和商务金融混合用地


[url][urlend6]-animated-gif-maker.gif


环港商业区作为

青阳港“城市之心”先行启动区

将建设180米地标总部

环港1公里岸线布局

旗舰购物、米其林餐饮和亲水娱乐


图片


从昆山之路到城市之心

青阳港始终是昆山发展的最强引擎

如今

随着青阳港中央商务区西岸

项目的逐步推进

这片区域正迎来前所未有的机遇!


扩散!一起为昆山点赞~


来源:昆山发布、网友爆料等

昆山论坛综合整理




本帖评分记录
miniature 昆币 +1 -来自昆山论坛APP 01-27
好人一 昆币 +1 -来自昆山论坛APP 01-27
2条评分昆币+2
爆料有奖!关注昆山论坛抖音号,抖音搜索“昆山论坛”,或搜索抖音号:ksbbs
 
帅哥在线超级菠萝
级别: 昆山名人

发帖
155653
昆币
207088 枚
爆料
2
沙发  发表于: 01-27 , 来自:江苏省0==
城市之心
爆料有奖!关注昆山论坛抖音号,抖音搜索“昆山论坛”,或搜索抖音号:ksbbs
 
帅哥在线超级菠萝
级别: 昆山名人

发帖
155653
昆币
207088 枚
爆料
2
板凳  发表于: 01-27 , 来自:江苏省0==
名头很大啊
爆料有奖!关注昆山论坛抖音号,抖音搜索“昆山论坛”,或搜索抖音号:ksbbs
 
发帖
2233
昆币
2905 枚
地板  发表于: 01-27 , 来自:江苏省0==
期待能够成为真正的城市之心
爆料有奖!关注昆山论坛抖音号,抖音搜索“昆山论坛”,或搜索抖音号:ksbbs
 
帅哥离线诶呦
发帖
694
昆币
1260 枚
4楼 发表于: 01-27 , 来自:江苏省0==
千灯那个商会大厦都比这个城市之心高吧
爆料有奖!关注昆山论坛抖音号,抖音搜索“昆山论坛”,或搜索抖音号:ksbbs
 
帅哥离线诚实的肖恩
级别: 昆山新人
发帖
117
昆币
640 枚
5楼 发表于: 01-27 , 来自:江苏省0==
还是百老汇比较好听
爆料有奖!关注昆山论坛抖音号,抖音搜索“昆山论坛”,或搜索抖音号:ksbbs
 
离线冰昔

发帖
15063
昆币
2307 枚
6楼 发表于: 01-27 , 来自:江苏省0==
昆山之心, 我只认玉山广场。
爆料有奖!关注昆山论坛抖音号,抖音搜索“昆山论坛”,或搜索抖音号:ksbbs
 
离线20141017
发帖
3502
昆币
4934 枚
7楼 发表于: 01-27 , 来自:江苏省0==
名头    响亮
爆料有奖!关注昆山论坛抖音号,抖音搜索“昆山论坛”,或搜索抖音号:ksbbs
 
帅哥离线孤狼的传说
级别: 昆山名人
发帖
21924
昆币
20511 枚
8楼 发表于: 01-27 , 来自:江苏省0==
回 诚实的肖恩 的帖子
诚实的肖恩:还是百老汇比较好听 (2026-01-27 11:51)

一听就知道是老司机!南边还有海阔天 空呢!
爆料有奖!关注昆山论坛抖音号,抖音搜索“昆山论坛”,或搜索抖音号:ksbbs
 
在线远看近赏
级别: 昆山新人
发帖
485
昆币
823 枚
9楼 发表于: 01-27 , 来自:江苏省0==
回 孤狼的传说 的帖子
孤狼的传说:一听就知道是老司机!南边还有海阔天 空呢! (2026-01-27 12:20)

来昆山时间长的都知道呀,哈哈。。。。
对面的友谊公园拆了好了,变那么小。
爆料有奖!关注昆山论坛抖音号,抖音搜索“昆山论坛”,或搜索抖音号:ksbbs
 
快速回复
限76 字节
如果您在写长篇帖子又不马上发表,建议存为草稿
 
上一个 下一个