夜间模式
  • 977059阅读
  • 20回复

[昆山要闻]最新最全!昆山2024通讯录来了 [复制链接]

上一主题 下一主题
发帖
2890
昆币
96164 枚
只看楼主 使用道具 电梯直达
楼主  发表于: 2024-02-18 , 来自:江苏省0==

虽然春节假期刚过
可扎心的是
2024年已经过完一个多月了
如今
我们又要投入
新的“战斗”中去

如果你在工作、生活中
遇到什么问题
需要咨询一二
知道该找哪里?怎么找吗?
图片

收好这份实用干货
#2024年昆山最新最全通讯录#
有它在手
遇到问题,再也不用怕求助无门啦!
一定要收藏好哦~


昆山最新最全通讯录来了!


01
医疗


公共卫生服务热线:当地区号+12320

昆山市疾病预防控制中心:0512- 57369628

昆山24小时健康咨询热线


图片


昆山儿童健康服务应急热线


图片

心理援助热线、未成年指导

图片

图片

图片


02
交通出行


在昆山乘坐地铁、高铁、汽车、公交等交通工具,订票、投诉、相关信息查询,一个电话就可以轻松搞定!


图片


微信截图_20240218094618.png

03
医院预约挂号


公共卫生服务热线:12320
昆山市城乡卫生指导中心:
57512900



图片


微信截图_20240218094827.png

04
水、电、气、网



水、电、气、网,是我们工作生活中不可或缺的东西,任何一样停止了都能让人崩溃。如果真的遇到问题,大家可以拨打下面的电话寻求帮助!


图片QQ截图20240218095002.png


图片


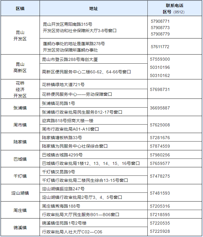
各区镇人社劳动保障部门


图片


昆山开发区公安、人社行政服务大厅


图片

办理业务 1、户籍、身份证、港澳台居民居住证、车驾管(部分)等业务;
2. 养老、失业、工伤、医保、社保卡等业务。
业务类型 时间 咨询电话
公安业务 周一至周六
9:00—12:00,13:00—17:00
(法定节假日除外)
0512-57637272
养老、失业业务 周一至周五
9:00—12:00,13:00—17:00
(法定节假日除外)
0512-57908771
工伤、社保卡业务 0512-57908779
医保业务 0512-57908773、
0512-36692261


昆山退休业务区镇便民服务网点


图片



落户


需要申请人才落户的小伙伴
可以拨打以下电话咨询

昆山人才落户申请咨询电话:
0512-55137206


07
医保报销


昆山医保云客服:0512-55512393


各区镇医保报销网点


图片


昆山农商行(社保金融超市)受理网点


图片

图片

图片

图片

图片

图片

图片

图片

(点击图片查看大图)


08
积分入学


图片


09
社区电话


开发区


图片


高新区


图片


12.png

11
综合执法



在路上遇到车窗抛物损坏城市环境,在小区碰到占道经营、违规扩建、噪音扰民、贴小广告等问题,可以打城管电话进行投诉。



微信图片_20240314130931.png

1.png

QQ截图20240218095631.png

QQ截图20240218095831.png

QQ截图20240218095933.png





本帖评分记录
明亮的太阳 昆币 +1 -来自昆山论坛APP 2024-10-22
豆豆芽 昆币 +1 -来自昆山论坛APP 2024-09-19
1231580 昆币 +1 -来自昆山论坛APP 2024-08-26
品味人生昆山 昆币 +1 -来自昆山论坛APP 2024-08-07
阿宝如花 昆币 +1 -来自昆山论坛APP 2024-06-04
神经蛙ova 昆币 +1 -来自昆山论坛APP 2024-03-25
goodboydzz 昆币 +1 -来自昆山论坛APP 2024-03-13
江湖浪子 昆币 +1 -来自昆山论坛APP 2024-03-06
马惠娟 昆币 +1 -来自昆山论坛APP 2024-02-21
chuiany 昆币 +1 -来自昆山论坛APP 2024-02-20
69条评分昆币+69
爆料有奖!关注昆山论坛抖音号,抖音搜索“昆山论坛”,或搜索抖音号:ksbbs
 
在线rulaichina
级别: 昆山名人
发帖
130198
昆币
195537 枚
沙发  发表于: 2024-02-18 , 来自:上海市0==
收藏了。
本帖评分记录
致青春2020 昆币 +1 -来自昆山论坛APP 2024-02-18
1条评分昆币+1
爆料有奖!关注昆山论坛抖音号,抖音搜索“昆山论坛”,或搜索抖音号:ksbbs
 
级别: 昆山过客
发帖
75
昆币
117 枚
板凳  发表于: 2024-02-18 , 来自:江苏省0==
     蛮好!谢谢分享
爆料有奖!关注昆山论坛抖音号,抖音搜索“昆山论坛”,或搜索抖音号:ksbbs
 
帅哥离线jimwendy
发帖
860
昆币
1048 枚
地板  发表于: 2024-02-18 , 来自:江苏省0==
厉害!!!!!
爆料有奖!关注昆山论坛抖音号,抖音搜索“昆山论坛”,或搜索抖音号:ksbbs
 
帅哥离线奶白的雪子
发帖
2173
昆币
2023 枚
4楼 发表于: 2024-02-18 , 来自:江苏省0==
厉害啦,辛苦啦
爆料有奖!关注昆山论坛抖音号,抖音搜索“昆山论坛”,或搜索抖音号:ksbbs
 
离线筚路蓝缕
发帖
1385
昆币
1609 枚
5楼 发表于: 2024-02-18 , 来自:江苏省0==
有用吗?
爆料有奖!关注昆山论坛抖音号,抖音搜索“昆山论坛”,或搜索抖音号:ksbbs
 
帅哥离线lreid

发帖
3063
昆币
7499 枚
6楼 发表于: 2024-02-18 , 来自:江苏省0==
除了1、400和9开头的电话,有几个电话能打通?
还有那个万能电话12345,其实是一能都没有。
爆料有奖!关注昆山论坛抖音号,抖音搜索“昆山论坛”,或搜索抖音号:ksbbs
 
离线合毛
级别: 昆山新人
发帖
136
昆币
15747 枚
7楼 发表于: 2024-02-18 , 来自:江苏省0==
挺好的!
爆料有奖!关注昆山论坛抖音号,抖音搜索“昆山论坛”,或搜索抖音号:ksbbs
 
离线cn_king
发帖
4361
昆币
6316 枚
8楼 发表于: 2024-02-18 , 来自:江苏省0==
都通不,24小时的,可有人?
爆料有奖!关注昆山论坛抖音号,抖音搜索“昆山论坛”,或搜索抖音号:ksbbs
 
美女离线梦下江南
发帖
12557
昆币
20698 枚
9楼 发表于: 2024-02-18 , 来自:江苏省0==
真是有心,点赞
爆料有奖!关注昆山论坛抖音号,抖音搜索“昆山论坛”,或搜索抖音号:ksbbs
 
快速回复
限76 字节
如果您提交过一次失败了,可以用”恢复数据”来恢复帖子内容
 
上一个 下一个