夜间模式
  • 59702阅读
  • 42回复

[百姓话题]昆山这91条主要街道、73个重点地区和景观区域严禁擅自摆摊! [复制链接]

上一主题 下一主题
离线凉瞳
发帖
1172
昆币
20540 枚
只看楼主 使用道具 电梯直达
楼主  发表于: 2025-04-20 , 来自:江苏省0==
为规范城市市容和环境卫生管理
根据昆山市人民政府公布的
《昆山市实施市容环卫管理区域范围、主要道路(街道)和重点地区》
即日起
昆山这91条主要街道
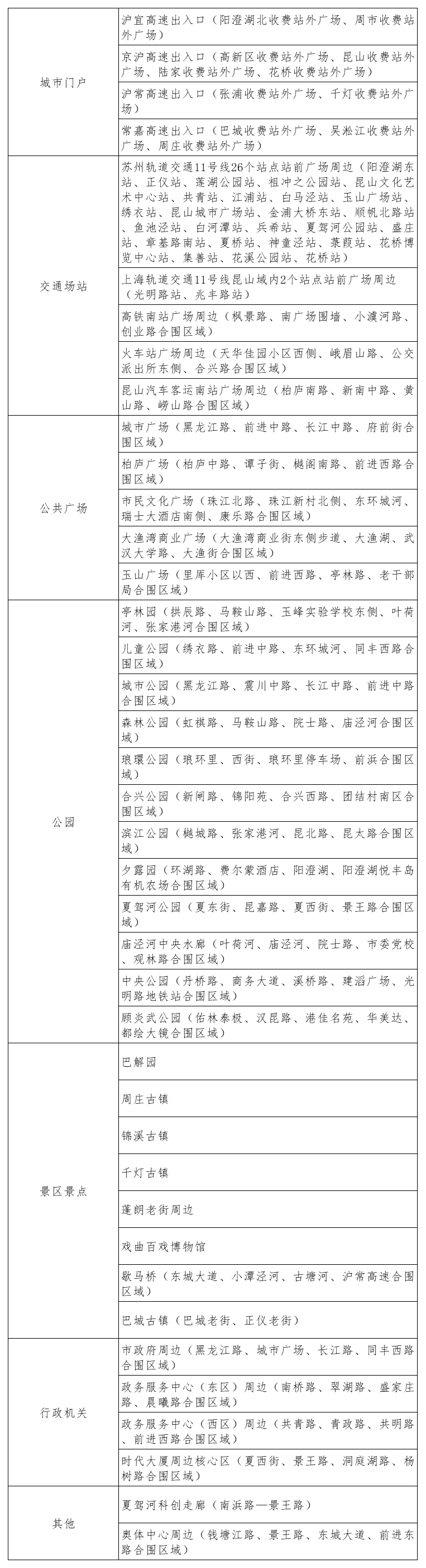
73个重点地区和景观区域
严禁擅自摆摊!

现将禁设区公布如下
👇👇👇
图片

主要街道(91条)

图片

重点地区和景观区域(73处)

来源:昆山城管


本帖评分记录
萌小呆 昆币 +1 -来自昆山论坛APP 2025-04-22
好好学英语 昆币 +1 -来自昆山论坛APP 2025-04-22
赖明全 昆币 +1 -来自昆山论坛APP 2025-04-21
wang811520 昆币 +1 -来自昆山论坛APP 2025-04-21
helubo027 昆币 +1 -来自昆山论坛APP 2025-04-21
秤坏了 昆币 +1 -来自昆山论坛APP 2025-04-21
苏亚雷斯 昆币 +1 -来自昆山论坛APP 2025-04-21
网罗天下 昆币 +1 -来自昆山论坛APP 2025-04-21
留白123 昆币 +1 -来自昆山论坛APP 2025-04-20
李钧炜 昆币 +1 -来自昆山论坛APP 2025-04-20
23条评分昆币+23
爆料有奖!关注昆山论坛抖音号,抖音搜索“昆山论坛”,或搜索抖音号:ksbbs
 
离线张九神
发帖
675
昆币
1027 枚
沙发  发表于: 2025-04-20 , 来自:江苏省0==
规划专业场地,规划专业临时建筑,严禁所有路边摆摊,严禁移动车辆摆摊。做好环境卫生检查、完善油烟污水污渍处理,做到从业人员道德监管、提供用电用水用气安全服务,从业人员必须持健康证上岗。做到有序性和可持续性。不得扰民
楼中楼
  • 2025-04-20 10:24 越宇行空: 是的,应该设置摆摊“白名单”,规定好可以摆摊的区域,控制摆摊规模及数量,做好卫生管理。
本帖评分记录
王者归来33 昆币 +1 -来自昆山论坛APP 2025-04-22
wang811520 昆币 +1 -来自昆山论坛APP 2025-04-21
徐晋 昆币 +1 -来自昆山论坛APP 2025-04-21
天马※行空♂ 昆币 +1 -来自昆山论坛APP 2025-04-21
李钧炜 昆币 +1 -来自昆山论坛APP 2025-04-20
发现昆山 昆币 +1 -来自昆山论坛APP 2025-04-20
卞艳艳 昆币 +1 -来自昆山论坛APP 2025-04-20
xuxinjian 昆币 +1 -来自昆山论坛APP 2025-04-20
夏之草 昆币 +1 -来自昆山论坛APP 2025-04-20
涛涛不绝666 昆币 +1 -来自昆山论坛APP 2025-04-20
10条评分昆币+10
爆料有奖!关注昆山论坛抖音号,抖音搜索“昆山论坛”,或搜索抖音号:ksbbs
 
帅哥离线liuhouyang
发帖
796
昆币
1180 枚
板凳  发表于: 2025-04-20 , 来自:上海市0==
就怕临时管用一段时间,后期不管了
楼中楼
  • 2025-04-20 20:36 御龙高手: 自信点
本帖评分记录
徐晋 昆币 +1 -来自昆山论坛APP 2025-04-21
李钧炜 昆币 +1 -来自昆山论坛APP 2025-04-20
发现昆山 昆币 +1 -来自昆山论坛APP 2025-04-20
重大高难 昆币 +1 -来自昆山论坛APP 2025-04-20
离沫倾城6 昆币 +1 -来自昆山论坛APP 2025-04-20
5条评分昆币+5
爆料有奖!关注昆山论坛抖音号,抖音搜索“昆山论坛”,或搜索抖音号:ksbbs
 
帅哥离线奶白的雪子
发帖
2173
昆币
2023 枚
地板  发表于: 2025-04-20 , 来自:江苏省0==
好,
楼中楼
  • 2025-04-21 00:19 一颗花生米: 你的名字亮了
本帖评分记录
userken 昆币 +1 -来自昆山论坛APP 2025-04-21
徐晋 昆币 +1 -来自昆山论坛APP 2025-04-21
离沫倾城6 昆币 +1 -来自昆山论坛APP 2025-04-20
3条评分昆币+3
爆料有奖!关注昆山论坛抖音号,抖音搜索“昆山论坛”,或搜索抖音号:ksbbs
 
离线julin05
发帖
15923
昆币
33482 枚
4楼 发表于: 2025-04-20 , 来自:江苏省0==
为何不规划专用集散场地?
这些摊贩就是太不自爱
大概率又是三分钟热度
别再找临时工来管理秩序
楼中楼
  • 2025-04-20 10:07 爱情う誰懂つ: 规划了,也不去
  • 2025-04-20 21:55 依然如旧: 可能太祖不溜达,现在街上好多临时摊位了。很正规的。有摊位牌牌的
本帖评分记录
徐晋 昆币 +1 -来自昆山论坛APP 2025-04-21
卞艳艳 昆币 +1 -来自昆山论坛APP 2025-04-20
2条评分昆币+2
爆料有奖!关注昆山论坛抖音号,抖音搜索“昆山论坛”,或搜索抖音号:ksbbs
 
离线alastair
级别: 昆山过客
发帖
75
昆币
123 枚
5楼 发表于: 2025-04-20 , 来自:江苏省0==
既然炎东路也列出来了,千灯的城管,你是不是该管管??每天晚上炎东路烟雾缭绕,路口水泄不通,看不见么?????
楼中楼
  • 2025-05-30 09:37 无名小北: 选择性失明
本帖评分记录
米子小森步 昆币 +1 -来自昆山论坛APP 2025-04-22
aaa涛声依旧 昆币 +1 -来自昆山论坛APP 2025-04-21
徐晋 昆币 +1 -来自昆山论坛APP 2025-04-21
wjz494009992 昆币 +1 -来自昆山论坛APP 2025-04-20
肯德基薯条 昆币 +1 -来自昆山论坛APP 2025-04-20
5条评分昆币+5
爆料有奖!关注昆山论坛抖音号,抖音搜索“昆山论坛”,或搜索抖音号:ksbbs
 
帅哥离线仝仝小子
级别: 昆山新人
发帖
220
昆币
671 枚
6楼 发表于: 2025-04-20 , 来自:江苏省0==
摆摊过后路上,绿化带上,垃圾随处可见,油光满面。还是管管吧!
本帖评分记录
徐晋 昆币 +1 -来自昆山论坛APP 2025-04-21
卞艳艳 昆币 +1 -来自昆山论坛APP 2025-04-20
2条评分昆币+2
爆料有奖!关注昆山论坛抖音号,抖音搜索“昆山论坛”,或搜索抖音号:ksbbs
 
帅哥离线涛涛不绝666
级别: 昆山新人
发帖
453
昆币
929 枚
7楼 发表于: 2025-04-20 , 来自:江苏省0==
不在名单的就可以摆?小区门口通通摆上,大门拦起来,不买不让回家
本帖评分记录
徐晋 昆币 +1 -来自昆山论坛APP 2025-04-21
回不去 昆币 +1 -来自昆山论坛APP 2025-04-20
thq522 昆币 +1 -来自昆山论坛APP 2025-04-20
墨无闻 昆币 +1 -来自昆山论坛APP 2025-04-20
4条评分昆币+4
爆料有奖!关注昆山论坛抖音号,抖音搜索“昆山论坛”,或搜索抖音号:ksbbs
 
级别: 禁止发言
发帖
568
昆币
873 枚
8楼 发表于: 2025-04-20 , 来自:江苏省0==
用户被禁言,该主题自动屏蔽!
本帖评分记录
徐晋 昆币 +1 -来自昆山论坛APP 2025-04-21
天马※行空♂ 昆币 +1 -来自昆山论坛APP 2025-04-21
离沫倾城6 昆币 +1 -来自昆山论坛APP 2025-04-20
3条评分昆币+3
爆料有奖!关注昆山论坛抖音号,抖音搜索“昆山论坛”,或搜索抖音号:ksbbs
 
帅哥离线wjz494009992
发帖
1250
昆币
2752 枚
9楼 发表于: 2025-04-20 , 来自:上海市0==
千灯的道路上榜了也没用,千灯城管根本不执法,整个镇每天乌烟瘴气到处乱摆摊乱停车乱贴小广告。
本帖评分记录
无名小北 昆币 +1 -来自昆山论坛APP 2025-05-30
米子小森步 昆币 +1 -来自昆山论坛APP 2025-04-22
llyc0912 昆币 +1 -来自昆山论坛APP 2025-04-21
徐晋 昆币 +1 -来自昆山论坛APP 2025-04-21
wjz494009992 昆币 +1 -来自昆山论坛APP 2025-04-20
肯德基薯条 昆币 +1 -来自昆山论坛APP 2025-04-20
离沫倾城6 昆币 +1 -来自昆山论坛APP 2025-04-20
7条评分昆币+7
爆料有奖!关注昆山论坛抖音号,抖音搜索“昆山论坛”,或搜索抖音号:ksbbs
 
快速回复
限76 字节
如果您提交过一次失败了,可以用”恢复数据”来恢复帖子内容
 
上一个 下一个