夜间模式
  • 31473阅读
  • 14回复

[百姓话题]周六办事不用愁!昆山政务周六延时服务开通线上预约啦! [复制链接]

上一主题 下一主题
离线凉瞳
发帖
1029
昆币
19535 枚
只看楼主 使用道具 电梯直达
楼主  发表于: 2025-05-14 , 来自:江苏省0==




为着力解决群众“上班时间没空办、午休时段无处办”的实际困难,昆山市政务服务中心自2025年3月起推出“午间不打烊、周六延时服务制度”,目前已延时服务办事群众近3000人次。

为进一步提升该项举措服务体验,现将周六延时服务电话预约模式升级为线上预约模式!即日起,您只需动动手指,通过“昆山政务旗舰店”即可一键预约,周末办事实现省时又省心!

千库网_3DC4D立体商务保护网络盾牌信息文件数据_元素编号13660427.png



哪些业务可办理?周末也能高效搞定!



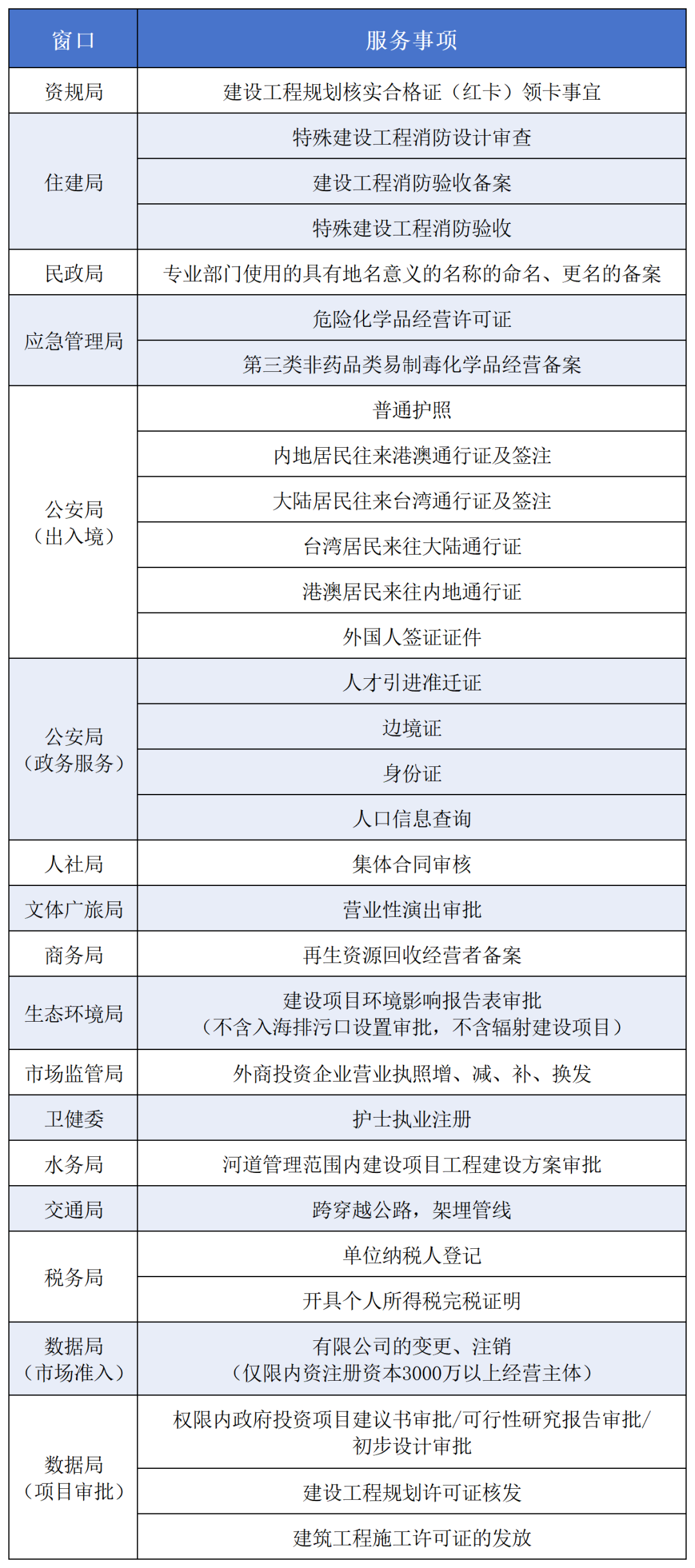
周六延时服务涵盖15个部门、30余项高频事项,包括:

公安局




护照、港澳台通行证、身份证办理(无需预约,周六常态化服务,工作日没空也不怕!)

住建局

消防设计审查、消防验收备案

市场监管局

外资企业执照增、减、补、换发

人社局

集体合同审核

卫健委

护士执业注册

税务局

个税完税证明

……(更多事项详见文末清单)

亮点直达

所有服务事项均支持实时查询可约时段、剩余名额,灵活规划您的周末时间!

只需4步,轻松搞定线上预约!



(1)登录平台:进入昆山政务旗舰店,点击首页“全城统一预约专区”;

(2)选择服务:进入“市级周六延时服务”,按需选择事项;

(3)填写信息:选定时间段后,完善个人资料并提交;

(4)按时取号:预约成功后,系统自动发送短信提醒,在相应时间段及时至市政务中心进行取号。

【贴心提示】若计划有变,请及时在“我的预约”中取消,避免影响后续预约权限哦!


重要规则提醒:透明高效更省心!


(1)预约时间:每周四前,开放本周六时段预约,号源动态调整;

(2)爽约限制:6个月内累计3次未及时到场且未取消预约,将暂停预约权限180天;

(3)电话调整:原预约热线(0512-57379911)自6月1日起不再受理事项预约服务。


附件1:服务事项清单

(上下滑动查看)


附件2:周六延时服务预约指南





✦1.打开昆山政务服务网,点击左上侧全城统一预约专区

✦2.点击市级周六延迟服务

✦3.跳转登录页面进行登录

✦4.登录后进入预约取号页面,选择对应预约事项

✦5.选中某一取号事项,进入预约时间选择

✦6.选择好时间后,填写个人预约信息

✦7.填写完成后,即可在预约当日至市级中心取号机进行取号办理

✦8.如预约有变化,即可前往我的预约页面,取消预约,以免多次爽约后,无法进行后续预约服务

(上下滑动查看)










来源:政务昆山


本帖评分记录
怒放的生命tt 昆币 +1 -来自昆山论坛APP 2025-05-15
浦秋萍 昆币 +1 -来自昆山论坛APP 2025-05-14
丁宇凡轩 昆币 +1 -来自昆山论坛APP 2025-05-14
kscm1127 昆币 +1 -来自昆山论坛APP 2025-05-14
倾城风雪 昆币 +1 -来自昆山论坛APP 2025-05-14
爱上幸福的感觉 昆币 +1 -来自昆山论坛APP 2025-05-14
6条评分昆币+6
爆料有奖!关注昆山论坛抖音号,抖音搜索“昆山论坛”,或搜索抖音号:ksbbs
 
离线假勇士
级别: 昆山名人
发帖
21223
昆币
27514 枚
沙发  发表于: 2025-05-14 , 来自:江苏省0==
方便群众
本帖评分记录
梦苏州州州 昆币 +1 -来自昆山论坛APP 2025-05-14
1条评分昆币+1
爆料有奖!关注昆山论坛抖音号,抖音搜索“昆山论坛”,或搜索抖音号:ksbbs
 
发帖
18361
昆币
30249 枚
板凳  发表于: 2025-05-14 , 来自:江苏省0==
爆料有奖!关注昆山论坛抖音号,抖音搜索“昆山论坛”,或搜索抖音号:ksbbs
 
在线江南思绪
级别: 昆山名人

发帖
41342
昆币
47840 枚
地板  发表于: 2025-05-14 , 来自:江苏省0==
  
爆料有奖!关注昆山论坛抖音号,抖音搜索“昆山论坛”,或搜索抖音号:ksbbs
 
帅哥离线御龙高手

发帖
3175
昆币
5777 枚
4楼 发表于: 2025-05-14 , 来自:江苏省0==
这才是对的
爆料有奖!关注昆山论坛抖音号,抖音搜索“昆山论坛”,或搜索抖音号:ksbbs
 
美女在线友果在线
发帖
6090
昆币
9006 枚
5楼 发表于: 2025-05-14 , 来自:江苏省0==
不敢当不敢当啊

简政才是最重要的。把流程减一些,材料少一些,才是最好的
本帖评分记录
龙飞飞 昆币 +1 -来自昆山论坛APP 2025-05-16
听见花开 昆币 +1 -来自昆山论坛APP 2025-05-14
2条评分昆币+2
爆料有奖!关注昆山论坛抖音号,抖音搜索“昆山论坛”,或搜索抖音号:ksbbs
 
美女离线雪晴了
级别: 昆山新人
发帖
339
昆币
632 枚
6楼 发表于: 2025-05-14 , 来自:江苏省0==
方便惠民
爆料有奖!关注昆山论坛抖音号,抖音搜索“昆山论坛”,或搜索抖音号:ksbbs
 
帅哥在线鹿城凡夫
发帖
3058
昆币
6932 枚
7楼 发表于: 2025-05-14 , 来自:未知0==
最好都能线上办理!
爆料有奖!关注昆山论坛抖音号,抖音搜索“昆山论坛”,或搜索抖音号:ksbbs
 
帅哥在线超级菠萝
级别: 昆山名人

发帖
155170
昆币
206161 枚
爆料
2
8楼 发表于: 2025-05-14 , 来自:江苏省0==
很好
爆料有奖!关注昆山论坛抖音号,抖音搜索“昆山论坛”,或搜索抖音号:ksbbs
 
发帖
2242
昆币
3089 枚
9楼 发表于: 2025-05-14 , 来自:江苏省0==
为老百姓办事
爆料有奖!关注昆山论坛抖音号,抖音搜索“昆山论坛”,或搜索抖音号:ksbbs
 
快速回复
限76 字节
批量上传需要先选择文件,再选择上传
 
上一个 下一个